关于甘肃省2022年上半年高等教育自学考试退费事宜的公告
甘肃省2022年上半年高等教育自学考试于4月17日下午结束,部分考生因新冠肺炎疫情管控未能正常参加考试,按原缴费渠道全额退还本次考试课程报考费(新生电子信息注册费不予退回),现就退费有关事宜公告如下:
一、受理时间
4月18至22日(网上受理时间截止4月22日17∶00,以电子邮件收到时间为准)。
二、受理范围
仅受理因落实疫情防控政策被隔离、被限制出行未能参加本次考试的考生退费申请,其他情形不予受理。
三、申请材料
(一)考生退费申请表电子版(见附件1)、考试通知单电子版。
(二)考生本人考试预留手机号申请的“健康码”“全国通信大数据行程卡”截图(时间为4月16日至17日),截图应清晰完整。
(三)其他证明材料。考生须至少提供1项能证明本人因疫情管控未能正常参加考试的相关材料(如手机短信截图、所在社区张贴的相关通知、当地疫情防控部门发布的相关通知等图像文件)。
四、提交方式
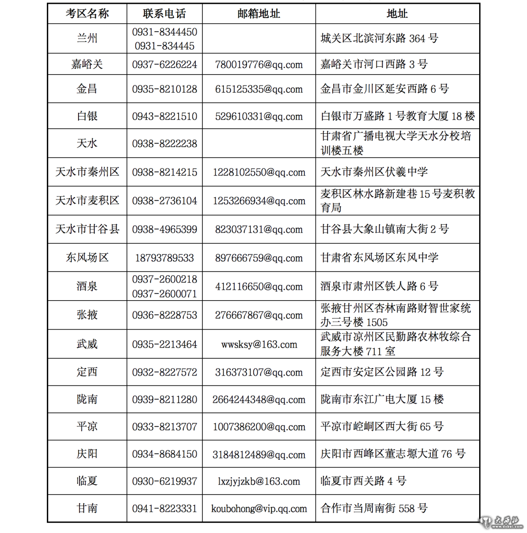
(一)网上填报课程并交纳考试费的考生申请退费,须于4月22日前按要求将申请材料电子版提交至所报考区指定电子邮箱(见附件2)。电子版申请材料拍照或扫描应清晰完整,按考生姓名+准考证号命名形成压缩包;兰州市、临夏市采取二维码采集信息方式,考生扫描二维码(见附件3)后根据要求填写信息、上传材料电子版。各考区教育招生考试机构进行核实,确定是否符合退费条件,超过受理时限或图像不清晰完整的视同自愿放弃。
(二)通过各考区教育招生考试机构手工报考并交纳考试费的考生申请退费,须于4月22日前按要求将申请材料提交至所报考区(可以委托他人现场提交或电子版打包发送至指定邮箱),各考区教育招生考试机构进行核实,确认为手工报考考生后直接退费,超过受理时限或图像不清晰完整的视同自愿放弃。
(三)“专接本”考生通过所在院校统一手工报考并交纳考试费的考生申请退费,须将相关申请材料提交所在院校,由院校审核后统一退费。
五、其他事项
(一)申请退费考生须为本次所有报考科目全部缺考。
(二)考生务必准确填写退费申请书,并确保证明材料真实有效,如因信息错误等个人原因造成无法退费的,由本人承担;如有弄虚作假、通过伪造证明骗取退费的,将按有关规定记入《考生考试诚信档案》。
(三)符合网上报名退费条件的考生,由甘肃教育考试院按原缴费渠道统一办理,退费周期可能较长,请考生耐心等待。
(四)退费项目为本次考试课程报考费,新生电子信息注册费不予退回。
附件
1.甘肃省2022年上半年自学考试考生退费申请表

2.全省各考区教育招生考试机构联系方式

3.兰州市、临夏市信息采集二维码












