各市(州)、东风场区招生委员会,有关普通高等院校:
为认真贯彻落实《国务院关于深化考试招生制度改革的实施意见》(国发〔2014〕35号)、《国务院关于印发<国家职业教育改革实施方案>的通知》(国发〔2019〕4号)、《教育部办公厅关于进一步完善高职院校分类考试工作的通知》(教学厅函〔2021〕36号)、《甘肃省人民政府关于印发<甘肃省深化高等学校考试招生综合改革实施方案>的通知》(甘政发〔2021〕66号)、《甘肃省人民政府办公厅关于印发<甘肃省职业教育改革实施方案>的通知》(甘政办发〔2019〕89号)和《甘肃省教育厅关于印发<2020年全省职业教育考试招生工作实施方案>的通知》(甘教发〔2020〕10号)等精神,进一步完善我省高等职业教育分类考试招生制度,继续做好我省2022年高等职业教育分类考试招生工作,现将有关事宜通知如下。
一、招生方式
2022年甘肃省高等职业教育分类考试招生分为综合评价录取、中职升学考试录取和单考单招录取三种类型。各类型招生对象、报名、考试、志愿填报和录取工作安排详见附件1、附件2和附件3。
二、工作要求
(一)加强组织领导
高等职业教育分类考试招生是普通高校考试招生的重要组成部分。各级招委会、招生院校、考点要高度重视,精心组织,认真贯彻落实教育部和我省各项部署要求,对出现的新情况、新问题及时研究解决。各级教育行政部门、考试招生机构主要负责同志是第一责任人,分管负责同志是直接责任人。招生院校是本校考试招生工作的责任主体,主要负责同志是第一责任人,分管负责同志是直接责任人。各地各高校要在当地党委和政府领导下,加强对考试招生工作的组织领导,层层落实考试安全主体责任。主要负责同志要深入一线指挥,亲自把关、亲自协调、亲自督察,确保考试招生顺利进行。
(二)落实疫情防控要求
为确保广大考生和涉考工作人员的身体健康和生命安全,所有考生考前14天开始自行做好每日体温测量、记录,如实填写《2022年甘肃省高等职业教育分类考试招生考生安全考试承诺书及身体健康状况监测表》(见附件4),经本人签字后交考点学校留存。考生不得提供身体健康状况虚假信息,对隐瞒行程、隐瞒病情、故意压制症状、瞒报漏报健康情况的考生及所在学校追究相应责任。
考前14天起,考生原则上不得离开甘肃省,避免去中、高风险地区和人流密集的公共场所,主动申领“健康码”和“行程卡”,并持续关注“健康码”和“行程卡”的状态。
考生参加考试时须自备口罩,并在进入考点及候考过程中佩戴,考试过程是否佩戴由考生自主决定。考前一天将本人以及共同居住家族成员“健康码”和“行程卡”彩色打印在A4纸上随身携带备查(扫码方式见附件5)。本人以及共同居住家族成员“健康码”为非绿码或“行程卡”中有“*”标识的考生,须报告所在社区进行健康排查,若排查后符合考试条件,须提供考前3天内2次(间隔24小时以上)核酸检测阴性证明材料参加考试。
(三)加强网上报名指导
各级教育考试招生机构要针对网上报名工作开展专项宣传活动。县(区)教育考试招生机构要为不具备网报条件的考生设置报名场所并提供相关设备,指导考生进行网上报名,全力保障高等职业教育分类考试招生网上报名工作有序进行。
(四)加强考试管理
各市(州)教育行政部门和相关高校要按照普通高校招生全国统一考试考务要求,切实加强考试工作的组织领导,强化管理,完善制度,周密安排,确保考试工作顺利进行。考试要安排在标准化考场内进行,考场实行全监控、全封闭、全屏蔽管理。要落实考风考纪分级管理责任制,确保招生考试公平、公正。
(五)加强纪律要求
各考点要进一步加强和规范考场管理,严密组织考试,强化对考务工作人员和监考教师的选拔和培训。各中学要教育引导考生遵守报名、考试纪律,诚信应考,公平竞争。对考试招生过程中违规违纪的考生,严格按照《国家教育考试违规处理办法》《普通高等学校招生违规行为处理暂行办法》进行查处。涉嫌违规违纪的工作人员,由纪检监察部门负责调查违规事实,依照《中国共产党纪律处分条例》《行政机关公务员处分条例》《事业单位工作人员处分暂行规定》相关规定进行严肃处理。凡存在组织作弊、买卖作弊设备、买卖考题、替考等作弊以及帮助作弊行为,构成犯罪的,移交司法机关,依照《中华人民共和国刑法》处理。
三、联系方式
单位:甘肃省教育考试院普招处
通信地址:甘肃省兰州市城关区立功巷1号
邮政编码:730010
电话:0931-4636229
甘肃省教育考试院网址:http://www.ganseea.cn
附件
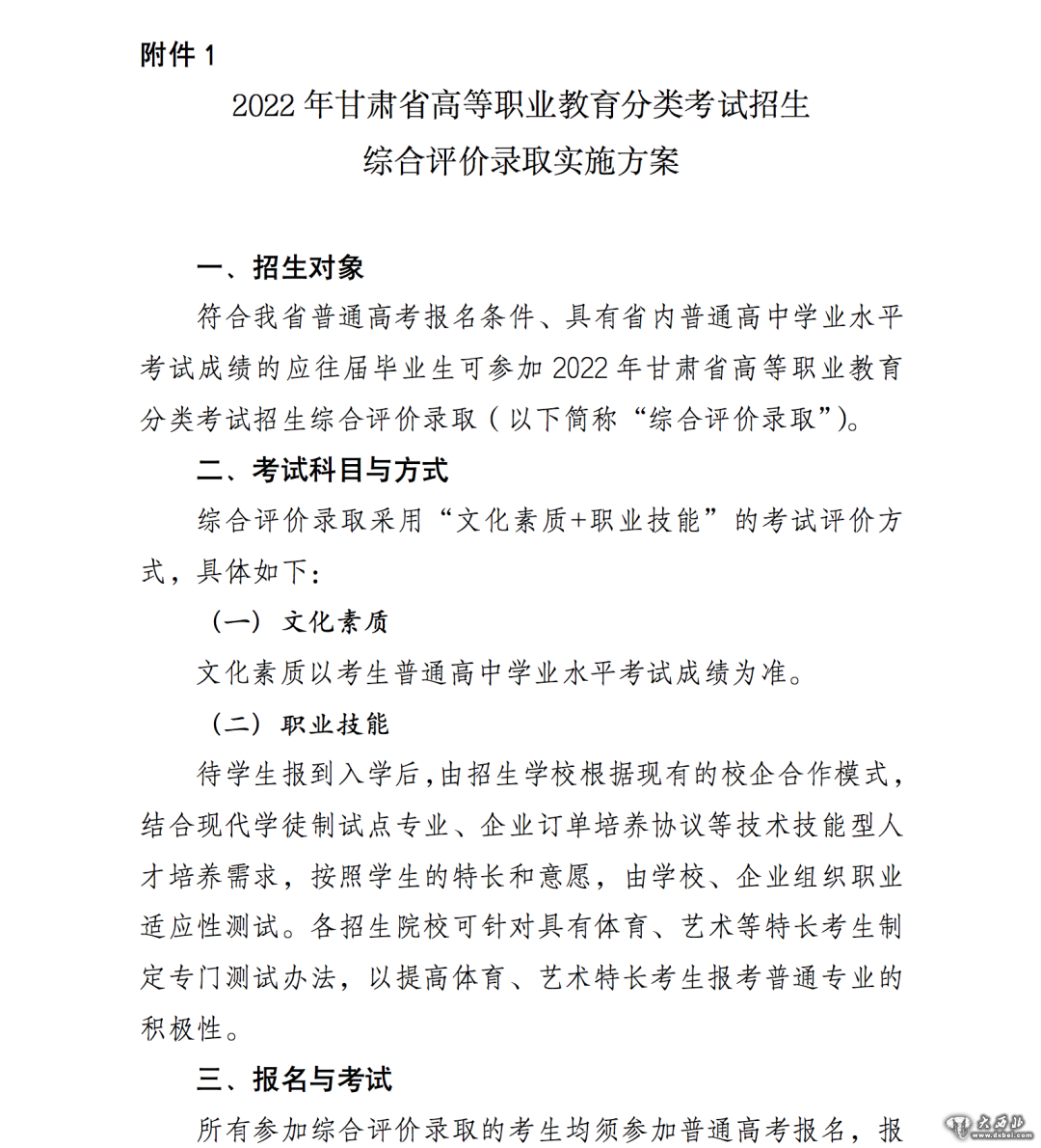
1.2022年甘肃省高等职业教育分类考试招生综合评价录取实施方案



2.2022年甘肃省高等职业教育分类考试招生中职升学考试录取实施方案




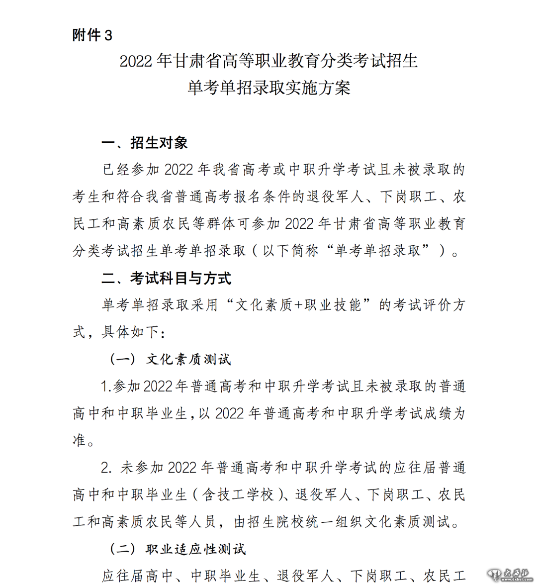
3.2022年甘肃省高等职业教育分类考试招生单考单招实施方案




4.2022年甘肃省高等职业教育分类考试招生考生安全考试承诺书及身体健康状况监测表

5.健康通行码和微信“国务院客户端”防疫行程卡二维码

6.2022年甘肃省高等职业教育分类考试招生中职考试试卷订购表

7.2022年甘肃省高等职业教育分类考试招生中职升学考试成绩数据库结构

8.2022年甘肃省高等职业教育分类考试招生特殊群体考生报名登记表


甘肃省高等学校招生委员会
2022年3月29日
(责任编辑:张云文)











